Thursday February 2026

হটলাইন

সেবা এবং ধাপ

নং শিরোনাম সেবার ধাপ কার্যকলাপ
  
অর্পিত সম্পত্তির মালিকানা পরিবর্তন ও নবায়ন দেখুন
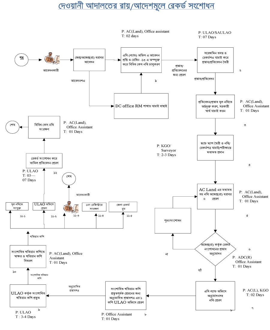
দেওয়ানী আদালতের রায়/আদেশমূলে রেকর্ড সংশোধন দেখুন
ভিপি কেইস ইজারা নবায়ন দেখুন
হাটবাজার চান্দিনা ভিটি বন্দোবস্ত/নবায়ন দেখুন
জলমহাল দেখুন
অকৃষি খাস জমি দেখুন
মিউটেশন দেখুন
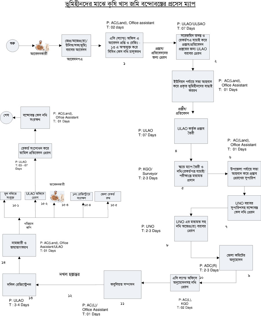
খাস জমি দেখুন
দেখছেন ১ থেকে ৮ পর্যন্ত, মোট ৮ এন্ট্রি

এক্সেসিবিলিটি

স্ক্রিন রিডার ডাউনলোড করুন